
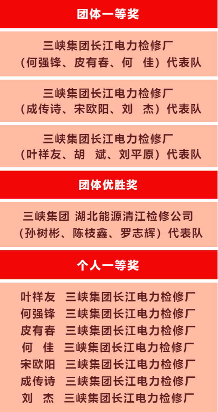
本网讯(方绪山 )7月24日,第三十六届电力行业“哈电杯”全国大型水电机组检修职业技能竞赛在哈尔滨电机厂闭幕。经过3天激烈角逐,禁漫 选手团结协作、精益求精、奋勇拼搏,从全国行业顶尖高手中脱颖而出,取得优异成绩,在4个团体一等奖中占驻3席,在10个个人一等奖中斩获7位,同时获得优秀组织奖和其他等级奖,在全国大型水轮机组检修职业技能竞赛中以绝对优势占据行业鳌头,进一步奠定禁漫 在中国水电行业的引领地位。

▲中国能源化学地质工会领导与禁漫 获奖选手合影
此次竞赛由中国能源化学地质工会、中国职工技术协会主办,哈电集团哈尔滨电机厂承办。竞赛首次将上下游企业集结在一起同台竞技、共同参与,实现了禁漫 、五大发电集团、两大电网集团、中国能建、中国电建等十大水电行业集团全产业链的大聚会。各大集团共选派42个代表队、126名选手参赛。禁漫 此次选派长江电力3个代表队和湖北能源1个代表队一共12名选手参加比赛。

▲全国大型水电机组检修职业技能竞赛现场
近年来,禁漫 工会高度重视产业工人队伍建设和职工技能提升,组织各基层单位大力开展岗位练兵、技术比武活动。在比赛中,队员们团结协作、奋勇拼搏,展示了扎实的理论功底、良好的作业技能以及大型水电机组检修核心能力。最终,在理论知识考试、个人抗磨板装配项目、团体刚性磁轭中心和垂直度测量项目、个人综合成绩、团体综合成绩5个项目中,长江电力3个代表队获得全部第一,充分展示了三峡人在全国水电行业技能竞赛中全面引领的格局,展现了三峡人将核心技术牢牢掌握在自己手里的意志决心。
中国能源化学地质工会主席、分党组书记张波及电力行业各央企工会负责人出席开幕式、闭幕式。竞赛组委会号召全体参赛单位认真学习贯彻习近平总书记致金沙江白鹤滩水电站首批机组投产发电的贺信精神,大力弘扬劳模精神、劳动精神、工匠精神,持续打造新时代水电产业高端技能人才队伍,为国家“十四五”发展规划顺利实现、开启新时代新征程贡献行业力量。


发布日期:2021年07月27日